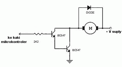
497f3-driver-motor-dc-sederhana

Tinggalkan komentar